我要收藏
公共资源调用站点
文章分享
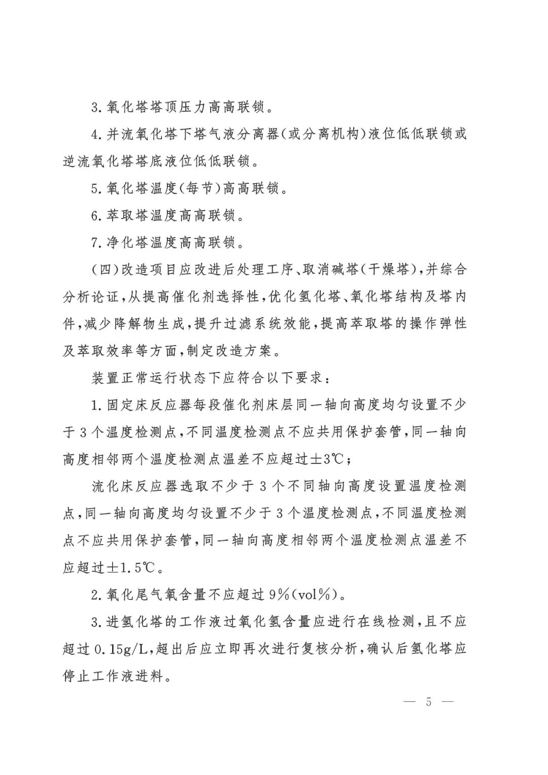
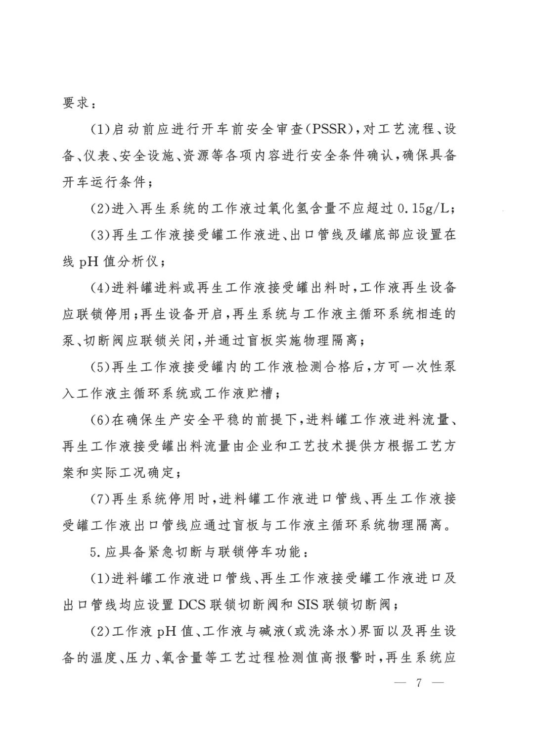
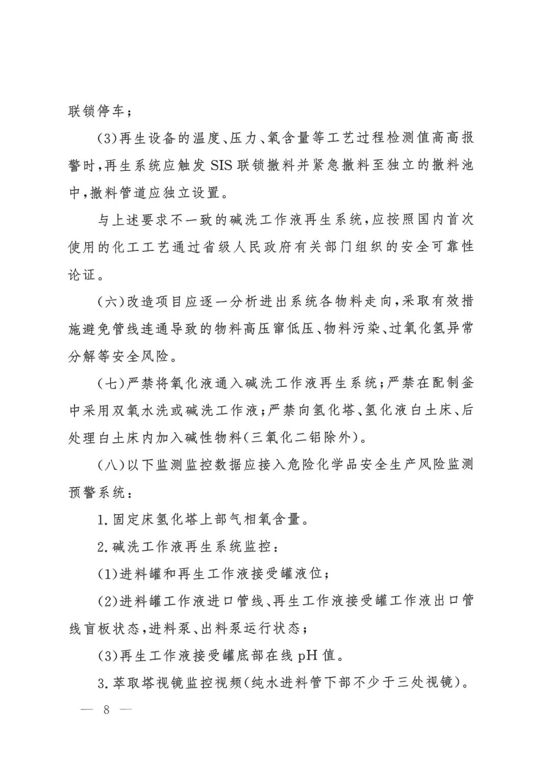
为深入贯彻习近平总书记关于安全生产重要指示批示精神,深刻吸取典型事故教训,推动淘汰落后安全生产工艺技术设备,有效防范化解重大安全风险,应急管理部近日印发《酸碱交替固定床过氧化氢生产工艺改造项目安全风险防控要点(试行)》(以下简称《要点》)。
《要点》坚持事故导向、系统思维,着力落实“两个根本”的重要要求,突出本质安全,全面梳理酸碱交替固定床过氧化氢生产工艺典型事故暴露的问题,聚焦碱性物料等导致过氧化氢分解安全风险,规范提出改造项目安全条件审查、安全设施设计审查、安全设施竣工验收等环节安全风险管控要求,指导地方应急管理部门稳步做好相关淘汰改造工作,推动企业落实主体责任,在确保工艺安全成熟可靠、先进适用的前提下,“一企一策”分类有序实施,有效管控改造过程安全风险,系统提升过氧化氢生产企业本质安全水平和安全保障能力。
应急管理部办公厅关于印发
《酸碱交替固定床过氧化氢生产工艺改造项目安全风险防控要点(试行)》的通知
应急厅〔2025〕9号
各省、自治区、直辖市应急管理厅(局),新疆生产建设兵团应急管理局:
附件:酸碱交替固定床过氧化氢生产工艺改造项目安全风险防控要点(试行)








文件下载:
关联文件: